中古风的迷人之处,从不在于堆砌
它源于对材质的克制选择、对功能的诚实表达
及那份恰到好处的空间留白
在本套108㎡中古风住宅中设计师以个性化全案整装的视角出发
用胡桃木的温润、弧线的柔美与光影的韵律
悄然融合古典的沉静与现代的简练
呈现出一个经得起时间打磨、越住越有味道的家
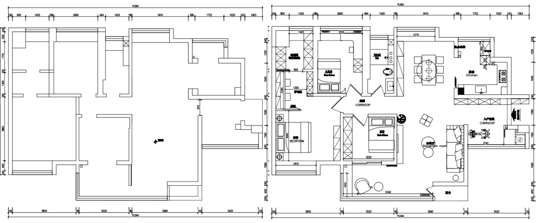
项目信息:
设计师|何小梅 地区广州 小区|御金沙澜山 户型|平层3室2厅1卫 面积|108㎡
设计亮点:

1.拆除部分非承重墙,提高空间视野与采光深度
2.通过半拱、对称、留白等设计,平衡复古厚重感与现代通透感
3.以胡桃木为主调,搭配复古材质与细节,尽显中古风温润雅致
4.通过胡桃木与奶油白的撞色组合,将功能收纳升华为空间美学表达
PART.01
入户/玄关
推门而入,一道半拱形隔断以柔和的弧度划分玄关与客厅,视线穿过却不一览无余;
胡桃木与奶油白拼色的通顶玄关柜,融合开放格与封闭储物——挂外套、换鞋、收钥匙,归家动线一气呵成;

轻盈的纱帘滤入柔光,一幅装饰画点缀其间,入户明亮通透,归家刻便卸下匆忙。
PART.02
客厅
拆除客厅与阳台间的非承重墙,是改造的关键一步;
这不仅引入了充沛的自然光,更造就了一条自在的环绕动线,让家的呼吸感瞬间提升;

焦糖色皮沙发与复古落地灯,是天生的经典组合,皮质的细腻纹理即是比较好装饰;
粉白拼色地毯圈出松弛角落,几何抱枕随意一搭,伴着灯下暖光,满室皆是慵懒;

一面素白电视背景墙,一株绿植打破单调,胡桃木电视柜横向延展,搭配复古时钟,细节处尽显岁月质感;

阳台一侧摆了一张藤编躺椅,酿成一方惬意小角落——阳光透过纱帘漫进室内,微风拂过,帘影轻晃。这一刻的松弛,比任何陈设都更动人。
PART.03
餐厅
餐厅的设计,延续了中古风的内敛温润;
一张复式旋转餐桌界定了空间重要——下方大理石台面冷冽耐刮,上方胡桃木转盘温厚亲和,搭配能夏送凉风、冬予暖光的风扇灯,实用与氛围兼具;

餐边柜的设计尤为精妙:上部玻璃柜内设灯带,用于展示心爱藏品;下部封闭柜收纳杂物;中间留空的台面,则因嵌入一块胡桃木洞洞板而变身实用的咖啡角,器具随手挂取,生活有趣盎然。

PART.04
厨房
厨房静立于长虹玻璃推拉门后,保证了视觉的半通透与油烟的隔绝,N型布局让洗切炒一气呵成;

吊柜采用部分透明玻璃门板,视觉上减轻了重量,也让取物一目了然;
厨电全嵌入,台面只留常用锅具,整洁效率高,下厨也成享受。

PART.05
主卧
主卧以“温润”与“私密”为基调,划分为睡眠、办公与衣帽三大区域,打造出兼具舒适感与复古韵味的休憩场景;

胡桃木大床线条简约,搭配柔软床垫,营造安稳的睡眠氛围;水波纹玻璃隔断轻柔分隔睡眠区与办公区,透光不透影,朦胧光影增添温柔层次;
床尾的收纳柜兼具收纳与陈列功能,既可以存放衣物杂物,又能展示装饰画与收藏品,提升空间格调;

定制到顶柜,开放格陈列书籍饰品,封闭柜收纳杂物,工作阅读皆从容;一侧衣帽间采用活动挂帘,开合自由,收纳有序,私密又灵活。

PART.06
儿童房
儿童房L形书桌沿窗延伸,形成宽敞的学习台面,自然光充分洒落;上方的二合一储物柜,让孩子的书籍、文具都能得到有序摆放;

柜体一侧开圆洞,让整面柜子不显沉闷,又能隐约看到内部色彩或物品,增添一点“小秘密”的童真感;
窗台铺软垫,搭配小圆几,成为孩子阅读、玩耍的小天地。拉开窗帘,窗外绿意盎然,是孩子每天温暖的风景。
PART.07
多功能房
多功能房把“灵活”与“实用”拿捏得恰到好处:L型书架兼顾收纳与展示,书籍与收藏品一目了然;玻璃推拉门引入光线,连通内外视野,小空间也显通透开阔。

浅色沙发床可坐可卧,搭配带轮小桌,用餐、办公、小聚场景随心切换,实现一室多能,贴合五宅一生的居住哲学。

PART.08
卫生间
卫生间采用干湿分离设计,洗手台外置,镜柜延伸至侧墙,放大空间感的同时增加收纳,让台面保持整洁;

整体以米白为主调,搭配黑色金属框与胡桃木柜门,复古五金点缀其间,完美呼应中古风格的雅致韵味。
轩怡家装官方联系方式:18529185208(免费预约量房、免费设计方案、免费精准报价)
已有 78770 位业主获取了装修报价
㎡
选择您需要的专享服务

平台信息提交-隐私协议
· 隐私政策
暂无内容